行情
新闻
分析
用户
快讯
财经日历
学习
数据
- 名称
- 最新值
- 前值












VIP跟单
所有跟单
所有比赛



日本短观小型制造业前景指数 (第四季度)公:--
预: --
前: --
日本短观大型非制造业前景指数 (第四季度)公:--
预: --
前: --
日本短观大型制造业前景指数 (第四季度)公:--
预: --
前: --
日本短观小型制造业景气判断指数 (第四季度)公:--
预: --
前: --
日本短观大型制造业景气判断指数 (第四季度)公:--
预: --
前: --
日本短观大型企业资本支出年率 (第四季度)公:--
预: --
前: --
英国Rightmove住宅销售价格指数年率 (12月)公:--
预: --
前: --
中国大陆工业产出年率 (年初至今) (11月)公:--
预: --
前: --
中国大陆城镇失业率 (11月)公:--
预: --
前: --
沙特阿拉伯CPI年率 (11月)公:--
预: --
前: --
欧元区工业产出年率 (10月)公:--
预: --
前: --
欧元区工业产出月率 (10月)公:--
预: --
前: --
加拿大成屋销售月率 (11月)公:--
预: --
前: --
加拿大全国经济信心指数公:--
预: --
前: --
加拿大新屋开工 (11月)公:--
预: --
美国纽约联储制造业就业指数 (12月)公:--
预: --
前: --
美国纽约联储制造业指数 (12月)公:--
预: --
前: --
加拿大核心CPI年率 (11月)公:--
预: --
前: --
加拿大制造业未完成订单月率 (10月)公:--
预: --
前: --
美国纽约联储制造业物价获得指数 (12月)公:--
预: --
前: --
美国纽约联储制造业新订单指数 (12月)公:--
预: --
前: --
加拿大制造业新订单月率 (10月)公:--
预: --
前: --
加拿大核心CPI月率 (11月)公:--
预: --
前: --
加拿大截尾均值CPI年率 (季调后) (11月)公:--
预: --
前: --
加拿大制造业库存月率 (10月)公:--
预: --
前: --
加拿大CPI年率 (11月)公:--
预: --
前: --
加拿大CPI月率 (11月)公:--
预: --
前: --
加拿大CPI年率 (季调后) (11月)公:--
预: --
前: --
加拿大核心CPI月率 (季调后) (11月)公:--
预: --
前: --
加拿大CPI月率 (季调后) (11月)公:--
预: --
前: --
美联储理事米兰发表讲话
美国NAHB房产市场指数 (12月)--
预: --
前: --
澳大利亚综合PMI初值 (12月)--
预: --
前: --
澳大利亚服务业PMI初值 (12月)--
预: --
前: --
澳大利亚制造业PMI初值 (12月)--
预: --
前: --
日本制造业PMI初值 (季调后) (12月)--
预: --
前: --
英国三个月ILO就业人数变动 (10月)--
预: --
前: --
英国失业金申请人数 (11月)--
预: --
前: --
英国失业率 (11月)--
预: --
前: --
英国三个月ILO失业率 (10月)--
预: --
前: --
英国三个月含红利的平均每周工资年率 (10月)--
预: --
前: --
英国三个月剔除红利的平均每周工资年率 (10月)--
预: --
前: --
法国服务业PMI初值 (12月)--
预: --
前: --
法国综合PMI初值 (季调后) (12月)--
预: --
前: --
法国制造业PMI初值 (12月)--
预: --
前: --
德国服务业PMI初值 (季调后) (12月)--
预: --
前: --
德国制造业PMI初值 (季调后) (12月)--
预: --
前: --
德国综合PMI初值 (季调后) (12月)--
预: --
前: --
欧元区综合PMI初值 (季调后) (12月)--
预: --
前: --
欧元区服务业PMI初值 (季调后) (12月)--
预: --
前: --
欧元区制造业PMI初值 (季调后) (12月)--
预: --
前: --
英国服务业PMI初值 (12月)--
预: --
前: --
英国制造业PMI初值 (12月)--
预: --
前: --
英国综合PMI初值 (12月)--
预: --
前: --
欧元区ZEW经济景气指数 (12月)--
预: --
前: --
德国ZEW经济现况指数 (12月)--
预: --
前: --
德国ZEW经济景气指数 (12月)--
预: --
前: --
欧元区贸易账 (未季调) (10月)--
预: --
前: --
欧元区ZEW经济现况指数 (12月)--
预: --
前: --
欧元区贸易账 (季调后) (10月)--
预: --
前: --
美国零售销售月率 (不含汽车) (季调后) (10月)--
预: --
前: --


无匹配数据
宏观经济形势对黄金价格影响深远。当前,全球经济增长面临一定压力,部分地区经济数据表现不佳,这使得投资者避险情绪有所升温,对黄金的避险需求增加。
周一(9月1日),现货黄金目前位于3457.50美元/盎司附近,涨幅为0.27%。
近期黄金价格走势呈现出明显的上升趋势。上周五晚间,尽管公布的PCE通胀数据与预期一致(前值2.8%,市场预期2.9%,公布值2.9%),按常理该数据指向通胀升温,会打压9月降息预期,对黄金形成利空,但黄金却走出反常行情。从3408美元启动爆发式上涨,陆续突破3410美元、3420美元、3440美元关键位,最高触及3453美元。当日早间开盘3417美元,开盘后震荡下行至3407美元,欧盘进一步下探3404美元,但空头未形成延续。美盘借消息面突破此前3412-3407美元震荡区间,多头持续发力至3453美元,最终收盘3447美元,整体呈现“探底后突破上行”趋势,且突破后未出现深度回调(仅回调至3441美元即回升),彰显出短期多头动能的强劲。今日(9月1日)开盘3446美元,早盘最低触及3442美元,最高试探3450美元上方,但未突破上周五3453美元高点,当前维持在3442-3450美元窄幅震荡。
(一)宏观经济因素
宏观经济形势对黄金价格影响深远。当前,全球经济增长面临一定压力,部分地区经济数据表现不佳,这使得投资者避险情绪有所升温,对黄金的避险需求增加。同时,美联储货币政策走向也备受关注。近期美联储7月会议纪要释放鹰派信号,市场对9月加息预期一度有所上升,但随后又因经济数据等因素出现波动。若美联储在未来维持加息或放缓降息步伐,将增加持有黄金的机会成本,对黄金价格形成一定压制;反之,若美联储加快降息节奏,将降低持有黄金的机会成本,增强黄金的吸引力。
地缘政治局势的不确定性一直是黄金价格的重要驱动因素。近期国际地缘政治紧张局势有所升级,地区冲突时有发生,这使得投资者寻求避险资产,黄金作为传统避险资产,受到市场青睐。例如,中东地区的局势紧张,可能导致原油价格波动,进而影响全球经济,引发市场恐慌情绪,推动黄金价格上涨。只要地缘政治风险持续存在,黄金就有望获得支撑。
(一)移动平均线
观察黄金价格的移动平均线,短期均线(如5日均线、10日均线)呈现向上发散态势,这表明短期内黄金价格处于上升趋势,多头力量占据主导。5日均线对金价起到短期支撑作用,若金价回调至5日均线附近,往往会获得一定支撑再度上行。长期均线(如200日均线)当前位于1865美元附近(以国际现货黄金为例),若黄金价格能够有效突破1865美元,将打开上方更大的上涨空间,目标可看向1900美元心理关口。但目前来看,金价距离长期均线仍有一定距离,在向长期均线靠拢过程中,可能会面临一定的技术调整压力。
目前黄金价格的RSI指标处于超买区域,数值接近70。一般而言,当RSI指标进入超买区域,表明市场短期内多头力量过度释放,存在回调风险。然而,在强势上涨行情中,RSI指标可能会在超买区域维持一段时间,并不一定立即引发价格回调。结合当前黄金市场的情况,虽然RSI指标显示超买,但由于多头动能强劲,短期内可能不会出现大幅回调,反而可能通过高位震荡来消化超买压力。投资者需密切关注RSI指标的变化,若该指标开始从超买区域回落,且跌破关键数值(如60),则可能预示着黄金价格将迎来回调。
从布林带指标来看,黄金价格目前运行在布林带上轨附近,布林带开口呈现扩张状态。这显示市场波动性在增加,且多头力量推动金价向上拓展空间。布林带上轨对金价起到一定的阻力作用,当金价触及上轨时,可能会面临一定的压力。但只要布林带开口持续扩张,且金价维持在布林带中轨上方运行,就表明多头趋势仍然稳固。一旦金价跌破布林带中轨,且布林带开口开始收缩,则可能预示着趋势将发生转变,投资者需及时调整投资策略。

多年来,一些外媒持续揭露拜登政府的劳工统计局(BLS)如何篡改就业数据以营造经济繁荣假象——他们系统性下修既往月份数据,同时高估当期数字(直到下个月再行下修),动用一切统计手段掩盖残酷现实:全职岗位减少、兼职岗位增加、机构调查与家庭调查数据惊人背离、出生-死亡模型持续高估、季节性调整过度美化、创纪录的多职工作者及非法移民劳工涌入。这一切在2024年3月达到顶点。
然而,几乎就在一年前,劳工统计局持续输出的“数据泡沫”终于破裂。2024年8月21日,劳工统计局在年度CES(当前就业统计)初步基准修订中确认“截至2024年3月的年度非农就业总人数初步基准修订幅度为81.8万(0.5%)”。81.8万修订幅度究竟多惊人?如下图所示,这是过去十年最大幅度的下修,仅次于2009年的82.4万修订。更重要的是,这直接促成三周后(9月17日)的超级降息——鲍威尔出乎所有人意料降息50基点,而非预期的25基点。对于这次震惊市场的操作,最犀利的解读来自荷兰合作银行的迈克尔·埃弗瑞(Michael Every):“鲍威尔正拼命操纵政策助哈里斯当选……鉴于特朗普明确表示将撤换其职位,鲍威尔唯有取悦哈里斯及民主党参议员才可能连任。”
由于鲍威尔不可能承认美联储政治化,他必须寻找经济理由——而创纪录的就业数据修订正好提供借口。显然,鲍威尔在三周前就已紧盯创纪录的修订——这为新冠疫情以来首次超级降息提供完美借口:一场距离大选仅两个月的激进降息,而当时自由派媒体正大肆宣扬美国经济与劳动力市场繁荣。

如今,鲍威尔将再次面临相同处境:9天后,美国经济恐遭遇又一次巨型就业数据下修,很可能推动其在9月17日再度祭出50基点降息——尽管市场已普遍定价25基点。由于当时的总统交接悬念与假日氛围,许多人可能忽略了去年12月17日费城联储的又一次震撼披露:2024年第二季度真实就业变化实为下降0.1%,而非劳工统计局宣称的增长1.1%。据此可预见,费城联储最新数据必将揭露更多劳工统计局数据操纵行为,真实就业数字将更低。而这只是开始。
2025年9月9日,劳工统计局将发布非农就业年度初步基准修订,调整2024年4月至2025年3月数据。这将是继2024年8月震撼修订后又一次重大调整(当时触发鲍威尔超级降息)。新一轮巨型下修具备充分理由:劳工统计局长期高估出生-死亡模型调整,更不用说其为粉饰就业市场采取的所有假设手段。
高盛经济学家大卫·梅里克(David Mericle)在8月17日报告中写道:7月糟糕就业数据后,该行趋势就业增长预估“已明显低于3万/月的低标准”,更重要的是“未来就业增长修订更可能偏向负面,因出生-死亡模型过于宽松、趋势变化初期常被误判为季节性因素、原始数据在经济放缓期历来下修、ADP数据质疑医疗行业官方增长、家庭调查目前高估移民与就业增长。”渣打外汇研究主管史蒂文·英格兰德(Steven Englander)得出几乎相同结论:出生-死亡模型是终极造假因子,其估算显示官方非农数据每月高估真实增长约7万。
更震撼的是英格兰德的发现:若按官方数据解读,2024年以来现有企业月均仅增2.5万岗位,而净新企业开业贡献超10万/月。这与被视作黄金标准的商业就业动态(BDM)数据相矛盾——后者显示2024年净企业开业仅占总岗位创造约20%。BDM数据更显示净企业开业创造岗位数比非农数据暴跌更剧烈。BDM数据精确计算净企业开业带来的岗位创造,其显示2024年该数值骤降至2022年水平的20%以下!若出生-死亡模型反映相同跌幅,官方非农数据应每月低7万。英格兰德估算,劳工统计局公布的非农就业数据需达到17万左右才能维持劳动力市场的基本平衡 ——含10万“真实岗位”(人口结构与移民驱动的均衡增长)及7万数据偏差修正。
值得一提的是,BDM数据虽滞后(最新截至2024年)但被公认更精准。
无论如何,该趋势极可能延续至2025年——BDM与非农数据均显示2024年现有企业净岗位创造率低迷,且非农数据表明该态势持续至2025年。正如高盛所言,若2024年以来现有企业月均仅增2.5万岗位,净企业开业不可能成为主要岗位来源——两者历来高度相关。当然问题不止于出生-死亡模型。高盛还指出其他导致就业数据虚高的因素(有趣的是该行仅在劳工统计局大幅下修后才承认这些负面因素):非法移民骤降、季节性调整失真、系统性下修倾向、ADP数据质疑、家庭调查失真。
这一切将我们引向最新QCEW(就业和工资普查)预估。金融博客零对冲撰文称,“分析费城联储早期基准修订数据并复现我们在2024年3月预测80万下修的分析方法后,我们发现又一轮重大下修即将来临。”下图呈现三组数据:绿色为原始报告数据(已在2月经历下修),蓝色为最新数据(虚线显示近期月度下修),但这并非9月9日将发布的全面修订。红色线则是费城联储最新QCEW初步数据——它再次揭示劳工统计局大幅高估就业数据。零对冲称,“随着两组数据收敛,我们预计劳工统计局将在9月9日宣布另有55万个岗位从未存在!”

零对冲总结称:
综合所有证据,我们得出结论:劳动力市场远弱于官方表述,尽管经历多次修订,仍存在向真实数据收敛的巨大空间——主因出生-死亡模型缺陷及非法移民减少。量化分析表明即将到来的下修幅度介于每月4万(QCEW追平所需)至7万(渣打计算),意味着9月9日劳工统计局将把“真实”就业数据下修55-80万。
其影响极其重大:正如高盛顶级交易员所言,在鲍威尔转向就业优先后,“决定鲍威尔步调的不是通胀而是就业数据”。去年同样的QCEW削减成为鲍威尔超级降息的借口,今年同期的又一次大规模下修将迫使美联储主席再次祭出50基点降息——只为证明去年9月行动并非政治决策而是经济所需。
万一美联储主席忘记利害关系,其潜在继任者克里斯·沃勒(Chris Waller)必将提醒。就在上周五沃勒表示“基于现有数据”,他认为“9月无需超25基点降息”,但急忙补充“若一周后的8月就业报告显示经济大幅走弱且通胀受控,观点可能改变”。毋庸置疑,另一场巨型就业下修绝对不在“现有数据”中,将成为经济足够疲弱以触发50基点(而非25基点)降息的确凿信号……正如鲍威尔去年所示。
• 今年迄今,加密货币公司已通过超过100笔并购交易筹集了逾160亿美元资金,这使得该行业有望创下新纪录,并超过2024年的总交易价值。
• 这一轮周期从根本上来说更为强劲,这得益于美国监管政策的更加明晰以及全球范围内不断增强的发展势头。
• 战略并购和首次公开募股(IPO)浪潮将延续到下一个周期。
2025年,创纪录的并购和首次公开募股(IPO)活动正在重塑并提升加密货币领域。这推动了新资本、机构投资者、建设者和用户的大量涌入,推动了区块链创新和采用。这是其他重大技术变革中常见的模式,即数十年的建设之后才会迎来爆发式增长。虽然人工智能的崛起得益于数十年的基础设施投资,但加密货币走向成熟的速度要快得多。它得益于更先进的技术架构,能够利用更好的工具加速发展,这就是为什么当前市场的内在动力与之前的周期相比有了根本的不同,更多地是由战略整合驱动,而非投机炒作。

加密货币市场呈现出类似正弦波的走势,有起有落。尽管风险投资领域有所放缓,但由于监管方面的有利因素、对加密货币友好的政府、强劲的交易流、Robinhood等公司加倍押注加密货币以及加密货币与相邻垂直领域的深度融合,市场暗流涌动,依然保持乐观。自2022年达到峰值以来,资本投入在2023年大幅下降,2024年开始复苏,2025年则明显加速。仅2025年第二季度就有31笔交易超过5000万美元,其中后期融资如IPO、并购和债务融资推动了增长。今年迄今,加密货币市场已吸引161亿美元资金进入,然而加密货币风险投资(VC)与传统VC一样,资金集中在少数基金手中。资金集中时,通常会看到单笔投资金额更大,但总体交易数量减少。这反映出许多加密货币公司正朝着成长型公司发展,同时也表明无论是创始人还是投资者,融资环境的竞争都比以往任何时候都要激烈。
多种力量的汇聚使这一周期显得与众不同。代币价格正在反弹,新产品不断推出,创始人更有信心投身这一行业,监管方面的利好为稳定币和数字资产提供了明确性,所有这些都为该领域注入了资金。多年来,由于担心可能受到惩罚,监管上的不确定性在创新者和Web3领域之间造成了摩擦。随着特朗普政府对加密货币的友好态度,我们见证了通过立法推动链上采用的基石出现,即《天才法案》和《清晰法案》。虽然我们无法确切地说这些法案将如何影响遥远的未来,但可以肯定的是,这些讨论和行动将在智力和资金方面减少对该领域投资的犹豫。此外,预计美联储将于11月降息,这将促使更多资金流入风险资产,数字资产财库储备(DAT)将资金锁定在长期资产中。投资者风险规避意识逐渐减弱,从而形成了更积极的资金流动。
投资配置出现变化,三分之一的资金流向了诸如永续合约、代币发行平台、预测市场以及新型DeFi等“自下而上”的机会。其余的三分之二则瞄准了“自上而下”的领域,包括DAT、现实世界资产(RWA)、交易所交易基金(ETF)以及进入公开市场的公司。在这一轮周期中,这些公开市场资产占据了主导地位,这反过来又让更广泛的公众能够更好地接触到加密资产,这对行业而言是一个非常健康的迹象。这种平衡表明市场正在走向成熟,既重视创新,也注重与传统金融的融合。
加密立法的蓝图需要在短期内制定出来,而鉴于当前政府对加密货币持支持态度,这一窗口期存在于2026年中期选举之前。DeFi教育基金旨在保护软件开发者,为此向参议院银行委员会提交了对数字资产市场结构信息征询的回应,并于近期发布了《2025年负责任金融创新法案》的讨论草案。上周举行的2025年怀俄明州区块链研讨会聚焦于数字资产监管,强调了美国建立明确加密法规的紧迫性以及平衡市场结构的必要性。本届政府的成员出席了此次研讨会,旨在推动具有前瞻性的监管。进入2026年第一季度,我们可以期待一个前所未有的更坚实的监管基础,尤其是在时间紧迫的情况下。
2025年代币上市数量减少,新代币中实现盈利的越来越少,这给交易流带来了下行压力。依赖代币发行的项目发现,在没有市场吸引力的情况下更难获得资金。相比之下,IPO窗口重新开启,2025年截至6月中旬,已有95家公司在美上市,筹集资金156亿美元,较2024年增长30%。包括Circle和BitGo在内的加密货币相关IPO引领了这一趋势,投资者开始将资金投向加密货币股票而非代币。Circle于2025年6月5日上市,定价每股31美元,截至7月中旬涨至233美元,回报率超过5倍,市值达到449.8亿美元。近期,Figure和Bullish也成功上市,其中Bullish成为首家通过稳定币筹集11.5亿美元的公司。加密货币公司现在更注重营收和增长,而非投机性的代币发行。加密货币IPO及其他“自上而下”的操作热潮,正通过稳定且以营收为导向的商业模式吸引传统投资者,而非波动较大的加密货币本身。这只是IPO的开端,未来数月还有更多项目在排队等待上市。

2024年是并购创纪录的一年,共有超过100起并购交易,总额达17.3亿美元,而2025年的交易数量有望超过2024年。今年1月至7月,交易数量已达76起,总额达62.3亿美元,是2024年全年交易总额的3.6倍,按照目前的速度,全年交易数量有望达到130起。2025年的强劲势头更多地表明了行业的自然成熟,而非释放被压抑的需求。像Robinhood收购Bitstamp这样的战略收购,显示出老牌企业正在构建一体化平台。Robinhood对加密货币未来的数十亿美元押注进一步增强了整个生态系统的可信度,其2025年第二季度的加密货币收入同比增长98%,达到1.6亿美元,公司整体收入增长45%,达到9.89亿美元,利润为3.86亿美元。作为面向散户的股票交易的支柱,Robinhood对区块链技术的采用凸显了向主流、受监管基础设施的转变。同样,后期交易,比如Securitize在2025年第二季度从Mantle获得的4亿美元融资用于RWA代币化,以及Kalshi以20亿美元估值获得的1.85亿美元融资用于预测市场,突显了对以营收为导向、符合监管要求的模式的关注。
这些举措反映出加密货币行业注重与传统金融机构合作,而不仅仅是追逐投机机会。
加密货币已不再孤立存在,它正与当今前沿技术和全球金融相融合。在人工智能领域,OpenMind的OM1 + FABRIC架构解决了机器人行业中的“缺失层”问题,通过去中心化的方式让不同的机器人能够协同工作。Worldcoin的虹膜扫描身份验证系统利用基于区块链的身份层,使AI Agent能够自主认证和交易,解决了加密货币中安全交互的关键难题。像Sahara AI(Scale AI的去中心化替代品)和Sentient(去中心化的Hugging Face)这样的去中心化人工智能平台正在颠覆传统的AI基础设施。加密货币人工智能的应用层仍处于非常早期的阶段,但它所蕴含的潜力可能会通过链上代理和交易系统创造一个全新的市场结构,从而实现代币化股票的高频交易。
在支付领域,稳定币,尤其是Circle的USDC已成为全球支付系统不可或缺的一部分,而《天才法案》(The GENIUS Act)的出台进一步加快了USDC的采用。Circle报告称,2025年第一季度其收入增长58.6%,达到5.79亿美元。分析师预计,稳定币的日交易量可能在三年内达到2500亿美元,如果增长势头持续,甚至有可能在未来十年内超过像Visa这样的传统支付系统。PayPal和Visa等企业正在探索稳定币的整合,将稳定币融入主流支付渠道。Robinhood与Arbitrum的合作使得Robinhood用户能够在Arbitrum上直接交易USDC,让稳定币交易对普通用户来说更加便捷。而与Robinhood的合作只是冰山一角,Arbitrum在扩大稳定币采用方面发挥着关键作用,也体现了Layer2解决方案如何将加密货币与传统金融相连接。
这些最为关键的行业在此交汇,汇集了来自人工智能、金融科技和消费科技领域的专家,模糊了行业界限。加密货币作为去中心化系统的支柱,正将自身定位为全球技术架构中的关键一层。
我们预计2025年第四季度和2026年第一季度市场周期将更为强劲。前所未有的监管清晰度、预期的降息以及来自战略并购和IPO的大量资本流入,共同构建了一个坚实的基础。这种由注重实际应用所驱动的新势头,为一段加速增长期奠定了基础。我们的策略是利用这一契机,对有望定义其所在领域的A轮公司进行集中且高信心的投资。
今年迄今为止,美国IPO市场已飙升至224次。2024年上半年,共有94次IPO,而2025年上半年则为165次,增幅达76% 。仅2025年上半年就发生了185次与加密货币相关的交易,预计将超过2024年的248次收购交易。像Circle这样的知名公司以及传统金融巨头收购加密货币公司,标志着即将到来的周期的强劲势头。
加密货币与人工智能、支付和基础设施的融合,加上监管的利好和投资者的热情,将推动我们进入一个加速增长的时代。在此背景下,我们将继续巩固加密货币在全球金融和技术领域中的支柱地位。
1. 中央汇金上半年增持科创板50ETF等10余只ETF产品
8月29日晚间,多只龙头宽基ETF披露2025年中报,中央汇金现身多只ETF的前十大持有人名单。Wind数据显示,今年上半年,中央汇金投资有限责任公司持有的ETF产品数量以及产品份额(除易方达上证50ETF发生份额合并)未发生变化。而其全资子公司中央汇金资产管理有限责任公司上半年共增持12只ETF产品,包括华泰柏瑞基金、华夏基金、易方达基金、嘉实基金旗下沪深300ETF,华夏上证50ETF,南方中证500ETF,南方基金、华夏基金、广发基金、富国基金旗下中证1000ETF,以及易方达上证科创板50ETF、易方达创业板ETF。根据今年上半年ETF的区间成交额均价估算,中央汇金资产管理有限责任公司增持上述12只ETF累计耗资超2100亿元。
2. 微信平台:加强治理违规荐股行为
据“微信珊瑚安全”公众号,近期,伴随资本市场热度上升,平台发现有少量账号违规提供荐股服务,以“专家授课”“股市小作文”等方式编造传播虚假信息误导公众,发布各类导流内容引诱用户添加私信进行荐股或实施诈骗,严重扰乱市场秩序,对平台广大用户的权益造成损害。微信平台持续深化治理,对于无资质违规荐股、编造和传播虚假信息,诱导用户投资或实施诈骗的内容,以及声称借助各种工具软件炒作所谓“高回报高收益”的情况,平台将视违规程度对账号采取限制流量、固定粉丝增长、暂停营利权限、禁言、封号等梯度性处置措施。
3. 国家统计局:8月中国制造业采购经理指数为49.4%
中国物流与采购联合会、国家统计局服务业调查中心今天(31日)公布8月份中国采购经理指数。其中,制造业采购经理指数环比小幅回升,向好基础继续巩固。8月份中国制造业采购经理指数为49.4%,较上月上升0.1个百分点。
4. 证监会:将加快推进新一轮资本市场改革开放,不断增强市场的吸引力和包容性
近日证监会党委书记、主席吴清在北京召开专题座谈会,与部分高校和行业机构专家学者、中国资本市场学会会员深入交流,充分听取意见建议。证监会党委委员、副主席李超参加座谈。吴清强调,下一步,证监会将深入贯彻党中央、国务院决策部署,高质量谋划好资本市场贯彻实施“十五五”规划相关工作。持续巩固资本市场回稳向好势头,以深化投融资综合改革为牵引,加快推进新一轮资本市场改革开放,不断增强市场的吸引力和包容性,积极倡导长期投资、价值投资、理性投资理念。
5. 国常会:加快培育和完善数据要素市场,增强资本要素服务实体经济能力
李强主持召开国务院常务会议,研究在全国部分地区实施要素市场化配置综合改革试点工作。会议指出,深化要素市场化改革是构建高水平社会主义市场经济体制的重要举措,是推进全国统一大市场建设的重要内容。要持续用力推进改革,发挥市场在资源配置中的决定性作用,促进要素价格市场决定、流动自主有序、配置高效公平。要激发技术要素创新活力,推进土地要素集约高效配置,引导人力资源要素合理流动,加快培育和完善数据要素市场,增强资本要素服务实体经济能力,健全资源环境市场制度建设。要聚焦重点领域和关键环节推进改革试点,引导试点地区因地制宜大胆创新,开展差别化改革探索,加快破除体制机制障碍。要做好对试点工作的统筹协调和指导服务,及时进行总结评估,形成可复制可推广的经验做法。
6. 商务部国际贸易谈判代表兼副部长李成钢与美国政府部门相关官员以及工商界代表举行会谈会见
当地时间8月27﹣29日,商务部国际贸易谈判代表兼副部长李成钢访问美国,与美国财政部、商务部和贸易代表办公室相关官员举行会谈。双方围绕落实中美两国元首通话共识,就中美经贸关系、落实中美经贸会谈共识等问题进行了交流沟通。李成钢强调,中美双方应秉持相互尊重、和平共处、合作共赢原则,继续发挥好中美经贸磋商机制作用,通过平等对话协商管控分歧、拓展合作,共同推动中美经贸关系健康、稳定、可持续发展。访美期间,李成钢还与美中贸易全国委员会、美国商会以及相关美国企业代表进行会谈交流。
1. 贵州茅台:控股股东拟增持30亿元至33亿元
贵州茅台公告,中国贵州茅台酒厂(集团)有限责任公司持股6.79亿股,占54.07%,计划自2025年9月1日至2026年2月28日,通过集中竞价增持公司A股,不低于人民币30亿元且不高于人民币33亿元;在增持计划实施期间及法定期限内不减持所持股份。
2. 高盛上调寒武纪12个月目标价至2104元
高盛称,寒武纪宣布的二季度业绩强劲,保持对公司的积极看法,上调12个月目标价14.7%至2104元。这是高盛时隔一周左右第二次上调寒武纪目标价。分析师Verena Jeng等在报告中指出,考虑二季度业绩,以及更高的人工智能芯片出货量、更低的运营费用比率、反映中国云资本支出扩张等,将寒武纪2025-2030年的净收入预测上调,其中今年预测上调34%为最高。预计寒武纪在人工智能芯片及软件的持续研发投入,将巩固其在本土人工智能芯片领域的市场领导地位,并将客户从软件公司、企业拓展至更多互联网公司和领先的云服务提供商。
3. 中国重工:公司股票将于2025年9月5日终止上市
中国重工公告称,公司收到上交所决定对公司A股股票予以终止上市。公司A股股票终止上市暨摘牌日为2025年9月5日,不进入退市整理期交易。公司A股股票终止上市后,将按照1:0.1339的比例转换为中国船舶的A股股票。公司A股股东的股票账户中不再显示公司A股股票,直至转换完成。
4. 中芯国际:筹划发行人民币普通股(A股)购买资产
中芯国际公告,公司正在筹划以发行人民币普通股(A股)的方式购买公司控股子公司中芯北方集成电路制造(北京)有限公司的少数股权。根据相关法规,本次交易预计不构成重大资产重组,不构成重组上市,但构成关联(连)交易。本次交易的标的资产为交易对方合计持有的中芯北方49%的股权,公司已与中芯北方少数股东的主要股东方签署了《资产购买意向协议》。本次交易的具体方案仍在商讨中,存在不确定性,需提交公司董事会、股东大会审议,并经监管机构批准后方可正式实施。公司股票自2025年9月1日(星期一)开市起开始停牌,预计停牌时间不超过10个交易日。
5. 竞业达:截至7月底,AI+教学分析诊断报告业务在手订单已过千万
竞业达近日在业绩说明会上表示,AI+教学分析诊断报告业务正在进一步扩大,义务教育优质均衡发展服务这种以区域规模化落地的模式在贵州南明区得到复制验证,正在其他省份进一步复制推广。相较去年,用户接受度更高,部分院校提出大量部署需求,客单价有提升预期。截至7月底,该类产品在手订单已过千万,全年收入将明显增长。
6. 国轩高科:拟投资40亿元建设芜湖国轩20GWh新能源电池基地项目
国轩高科公告,公司计划在安徽省芜湖市经济技术开发区投资建设年产20GWh新能源电池基地项目,项目投资总额不超过人民币40亿元。该投资将由公司控股子公司芜湖国轩绿色能源有限公司作为实施主体,资金来源包括自有和自筹资金及其他方式筹集资金。项目建设周期拟自开工之日起不超过24个月,旨在满足战略客户需求,扩大新型锂电池的产能规模,提升公司综合竞争力,符合公司战略发展规划。
7. 汇金股份:拟现金收购库珀新能20%股权,预计构成重大资产重组
汇金股份公告称,公司拟以现金方式通过股权受让取得库珀新能20%股权,同时库珀新能的股东于春生通过向上市公司委托或让渡不少于31%表决权的方式,保证上市公司拥有标的公司的表决权比例不低于51%。具体收购方案和收购比例待进一步论证和协商。本次交易完成后,库珀新能将成为公司控股子公司。本次交易预计构成重大资产重组。本次交易筹划事项公司股票不停牌,公司将根据相关事项的进展情况,分阶段及时履行信息披露义务。
8. 航天宏图:与客户A签署卫星及地面系统采购合同,合同总价款为9.9亿元
航天宏图公告,公司当日与客户A签署了卫星及地面系统采购合同,合同订单金额约为9.9亿元人民币(不含税)。若本销售合同顺利履行,预计将会对公司业绩产生积极影响。
9. 华胜天成:董事王维航及监事钱继英拟减持不超过0.9984%
华胜天成公告称,公司董事王维航计划减持不超过1092.9万股,占总股本的0.9967%;监事钱继英计划减持不超过1.82万股,占总股本的0.0017%。减持期间为2025年9月22日至12月19日,减持方式为集中竞价。减持原因为个人资金需求。
10. 东芯股份:拟以自有资金约2.11亿元增资上海砺算,持股比例将达35.87%
东芯股份公告称,公司拟与亨通集团有限公司、上海道禾长期投资管理有限公司管理的基金、其他投资主体、上海砺算员工持股平台共同对外投资上海砺算,投资人合计投资金额约为5亿元。其中,公司拟通过自有资金人民币约2.11亿元向上海砺算增资,认购其新增注册资本约80.99万元,本次增资完成后公司持有上海砺算约35.87%的股权。标的公司主要从事多层次(可扩展)图形渲染GPU芯片的研发设计,坚持自研架构,产品可实现端、云、边的主流图形渲染和AI加速,对标主流GPU架构,与外部生态无缝兼容,力争解决国产主流完整GPU架构自主可控的关键问题。公司本次对外投资暨关联交易事项是综合考虑上海砺算发展潜力做出的独立投资决策,有助于公司持续推进“存、算、联”一体化战略布局。
11. 华虹公司:拟发行股份及支付现金方式购买华力微97.5%股权并募集配套资金,股票复牌
华虹公司公告称,公司拟以发行股份及支付现金的方式向上海华虹(集团)有限公司、上海集成电路产业投资基金股份有限公司、国家集成电路产业投资基金二期股份有限公司、上海国投先导集成电路私募投资基金合伙企业(有限合伙)等4名上海华力微电子有限公司股东购买其持有的华力微97.4988%股权并募集配套资金。公司股票将于2025年9月1日开市起复牌。本次交易事项尚需公司股东大会审议,并经有权监管机构批准、审核和注册后方可正式实施,尚存在较大不确定性。
12. 特变电工:中标沙特电力公司超高压、高压电力变压器及电抗器本地化采购项目
特变电工公告称,公司收到沙特电力公司中标通知,确定成为沙特电力公司超高压、高压电力变压器及电抗器的本地化采购项目中标单位之一。中标供货范围包括超高压(EHV)变压器产品179台,超高压和高压(EHVandHV)电抗器产品108台,高压(HV)变压器产品391台。根据招标文件,具体执行量不低于中标量的70%。本次中标总金额约164亿元人民币,按执行量70%测算,金额约为115亿元人民币。公司将在沙特建设变压器、电抗器制造工厂,实现相关产品的本地化生产及供应。
13. 工商银行:上半年归母净利润1681.0亿元,同比下降1.4%
工商银行发布半年度报告,上半年营业收入4091亿元,同比增长1.8%;归母净利润1,681.0亿元人民币,同比下降1.4%。上半年,资产总额突破52万亿元,年化平均总资产回报率和年化加权平均权益回报率分别为0.67%和8.82%。不良贷款率1.33%,下降0.01个百分点;资本充足率19.54%,拨备复盖率217.71%,分别上升0.15、2.80个百分点。
14. 农业银行:上半年净利润1,395亿元,同比增长2.7%
农业银行发布半年度报告,上半年实现营业收入3,698亿元、归母净利润1,395亿元,同比分别增长0.7%、2.7%;资本充足率17.45%;平均总资产回报率(ROA)0.62%,加权平均净资产收益率(ROE)10.16%,成本收入比27.81%。
15. 中国银行:上半年净利润1175.9亿元,拟每10股派1.094元
中国银行上半年净利润1,175.9亿元人民币,同比下降0.9%;营业收入3,294.18亿元,税后利润1,261.38亿元。平均总资产回报率(ROA)0.70%,净资产收益率(ROE)9.11%,净息差1.26%,成本收入比25.11%。基本每股收益0.36元。董事会建议派发2025年度中期普通股股利每10股1.094元人民币(税前),须待股东大会批准后生效。
16. 建设银行:上半年净利润1620.76亿元,同比下降1.37%
建设银行(601939)8月29日晚间披露半年报,2025年上半年,公司实现营业收入3942.73亿元,同比增长2.15%;归属于上市公司股东的净利润1620.76亿元,同比下降1.37%;基本每股收益0.65元。
17. 交通银行:上半年净利润460.16亿元,同比增长1.61%
交通银行在港交所公告,今年上半年净经营收入1334.98亿元,同比增长0.72%;归属于母公司股东净利润460.16亿元,同比增长1.61%。
18. 比亚迪:上半年净利润155.1亿元,同比增长13.79%
比亚迪发布中期业绩,上半年实现收入3,712.8亿元同比增长23.30%,归属于上市公司股东的净利润155.1亿元同比增长13.79%。每股收益1.71元,同比增长9.62%。
19. 国泰海通:上半年净利润157.37亿元,同比增长214%
国泰海通发布2025年半年度报告,公司营业收入为238.72亿元,同比增长77.71%;归属于母公司所有者的净利润为157.37亿元,同比增长213.74%。
20. 中国神华:上半年净利润246.41亿元同比下降12%
中国神华公告称,2025年上半年营业收入1381.09亿元,同比下降18.3%;归属于上市公司股东的净利润246.41亿元,同比下降12.0%。基本每股收益1.24元。董事会建议派发2025年中期股息每股0.98元(含税)。报告期内,受煤炭市场供需形势影响,本集团煤炭销售量及平均销售价格分别下降10.9%和12.9%,导致煤炭销售收入同比下降。
21. 广发证券:上半年净利润64.69亿元,同比增长48.31%
广发证券公告称,2025年上半年实现营业总收入153.98亿元,同比增长34.38%;归属于上市公司股东的净利润为64.69亿元,同比增长48.31%。基本每股收益为0.79元。Q1净利27.57亿元,据此计算,Q2净利37.13亿元,环比增长34.68%。
22. 长江电力:上半年净利润130.56亿元,同比增长14.86%
长江电力公告称,2025年上半年实现营业收入366.98亿元,同比增长5.34%。归属于上市公司股东的净利润为130.56亿元,同比增长14.86%。
23. 天齐锂业:上半年净利润8441万元,同比扭亏为盈
天齐锂业公告称,2025年上半年营业收入48.33亿元,同比下降24.71%;净利润8441.06万元,上年同期亏损52.06亿元,同比扭亏为盈。
24. 泸州老窖:上半年净利润76.63亿元,同比下降4.54%
泸州老窖公告称,2025年上半年实现营业收入164.54亿元,同比下降2.67%;归属于上市公司股东的净利润为76.63亿元,同比下降4.54%。公司计划不派发现金红利,不送红股,不以公积金转增股本。Q1净利45.93亿元,据此计算,Q2净利30.70亿元,环比下降33.16%。
25. 澜起科技:上半年净利润增长95.41%,拟每10股派2元
澜起科技公告称,2025年上半年实现营业收入26.33亿元,同比增长58.17%;净利润11.59亿元,同比增长95.41%。公司拟以实施权益分派股权登记日登记的总股本扣除公司回购专用账户上已回购股份后的股份余额为基数,每10股派发现金红利2元(含税),合计拟派发现金红利2.27亿元(含税)。
在美股第二财报季,美股公司的情绪似乎出现“冰火两重天”——一边是以“七巨头”为首的科技公司们为AI热潮而欢欣鼓舞,另一边,是众多零售巨头为特朗普关税带来的冲击而忧心忡忡。近日,从食品巨头到硬件连锁店的众多零售公司都发出最新警告,关税的影响已经开始体现在商品货架上,并将在未来一段时间愈发严重。这意味着美国消费者即将面临新一轮的物价压力。
沃尔玛、塔吉特和百思买等零售商最近几周都表示,特朗普关税所带来的影响已经开始蔓延,并推动杂货、家居用品和电子产品的价格上涨。就在上周,包装食品巨头J.M. Smucker警告称,由于关税的影响,美国咖啡利润暴跌22%,该公司旗下品牌包括福尔杰咖啡、唐恩都乐和Café Bustelo,生产猪肉罐头和四季宝花生酱的荷美尔食品公司也表示,“大宗商品投入成本大幅上升”,此前该公司公布的季度业绩低于预期。该公司股价在发布警告后下跌了12%。
对于美国零售商们来说,相比于凭空增加的关税,更让他们备受折磨的是“不确定的关税”——上周五晚些时候,一家联邦上诉法院驳回了特朗普的大部分全球进口关税,裁定这些行政命令超出了他的法律权限,这加剧了不确定性。然而,即便出现这一裁决,在特朗普政府向美国最高法院上诉期间,特朗普下令的关税政策依旧保持不变——这让零售商和消费者们在未来进口商品的成本问题上都处于两难境地。Gap前首席执行官、时尚品牌Alex Mill现任董事长米奇·德雷克斯勒(Mickey Drexler)抱怨道:“你现在无法控制原本可控的因素…你现在没法知道你的商品成本、零售价和利润是多少。我认为我们还没有看到最糟糕的情况。”
零售巨头高管们还警告说,随着新库存以更高的成本涌入,还会有更多的提价。沃尔玛首席执行官Doug McMillon上周表示:“我们将尽可能长时间地保持低价…随着我们以关税后的价格水平补充库存,我们的成本每周都在增加,我们预计这种情况将持续到第三和第四季度。”随着关税压力不断增加,各种规模的零售商将不可避免地将成本压力转嫁给消费者。
Sevens Report Research创始人汤姆•埃萨耶(Tom Essaye)表示:“现在的经济是k型(简单说就是有钱的更有钱,没钱的更没钱)的…高收入的消费者真正推动了经济的发展,而低收入的消费者则受到挤压,因为他们感受到了通胀关税的影响。”上周五,密歇根大学(University of Michigan)的消费者信心调查显示,8月份美国消费者信心较7月份下降近6%,较上年同期下降逾14%。同时,消费者对明年的通胀预期从4.5%上升至4.8%,而耐用品的购买力降至一年来的最低水平。调查主管Joanne Hsu表示,这种恶化在“按年龄、收入和股票财富划分的人群中”都很明显,这突显出对价格的焦虑已经变得多么普遍。
“挨了特朗普的关税闷棍,莫迪沉默了。”有网友如此调侃。
近日,一则国际消息引发广泛关注:短短数周内,印度总理莫迪已四次拒绝接听美国总统特朗普的来电。
这一不寻常的“外交举动”,正值两国因美国对印度商品加征关税而导致贸易紧张持续升级之际。截至目前,华盛顿和新德里方面均未作出正式回应。
根据美国国土安全部预告,美东时间8月27日零时起,美国对印度商品加征50%关税措施正式落地。
这一政策的出台,源于此前特朗普政府的两轮行政令叠加。
8月6日,美国总统特朗普签署行政令,以印度“以直接或间接方式进口俄罗斯石油”为由,对印度输美产品征收额外的25%关税。公告表示,除一些例外情况,新的关税措施将在行政令公布21天后实施。
而结合7月31日特朗普签署的另一项行政令,25%基础关税与此次25%额外关税合并,最终形成50%的总税率。
外媒分析,这一叠加关税的核心目的,是通过经济施压迫使印度调整对俄能源政策。这种单边加税,不仅“精准施压”,还给全球贸易埋下隐患。印度会做出何种反应,能让美方“算盘”打响吗?
据《印度快报》报道,自8月27日起,美国对印度商品全面加征50%关税,将直接导致印度出口行业面临“严重衰退”。
分析普遍认为,印度劳动密集型产业将首当其冲,包括纺织服装、珠宝首饰、虾类产品、地毯及家具等领域,相关产品出口额或暴跌约70%,数千工作岗位面临削减威胁;而部分领域暂因政策豁免未受直接冲击。
一方面,印度身处“风暴中心”的重灾区产业,正面临利润压缩与供应链断裂的双重挤压:
·纺织服装业——作为印度劳动密集型支柱产业,高度依赖美国市场,50%关税将直接侵蚀利润空间,难有缓冲余地。
·珠宝首饰业——行业协会已预警,高关税可能引发供应链中断,整体出口规模将大幅缩水。
·虾类养殖业——印度最大海产品出口品类在美市场将遭重创。
·地毯手工业——传统小微产业难以承受需求骤降冲击。
·家具制造业——价格敏感度高,在美市场竞争力将大幅削弱。
另一方面,对印度暂免关税的领域来说,豁免待遇并非“定心丸”,后续隐忧仍未消散:
·制药产业——目前仍享有关税豁免,但特朗普已明确威胁,若美印争端升级,将对该领域征收200%关税。
·电子与IT硬件——受益于美国市场对相关产品的强劲需求,短期内未受关税直接冲击。
·石油制品——维持免关税待遇,但行业需警惕国际油价波动及后续政策调整的潜在风险。
印度智库全球贸易研究倡议组织(GTRI)最新报告预测,受此影响,印度对美出口额将从2025财年的870亿美元,骤降至2026财年的496亿美元;约66%的对美出口商品将受到关税冲击。
英国广播公司(BBC)也援引贸易专家观点称,50%的高关税对印度成衣、虾类、宝石珠宝等主力出口商品而言,“几乎等同于市场禁令”。
动作一,作为关税冲击应对主导方,印度政府双管齐下,抓政策调节与市场拓展。
为缓解关税冲击,印度政府已率先出台应对措施,包括暂停对部分原材料征收进口关税,同时加速与其他国家的贸易谈判,试图拓展非美出口市场。
动作二,在外交层面,印度态度强硬:外交部长苏杰生明确表示,美印贸易谈判仍在推进,但印度“有必须坚守的底线”,将优先保护本国农民和小企业利益,所有决策均以国家利益为核心;印度驻俄罗斯大使库马尔则进一步表态,尽管面临美国压力,印度仍将继续购买俄罗斯石油。
动作三,印度企业也采取了务实行动。
据印度《经济时报》援引知情人士消息,印度石油公司、巴拉特石油公司等国有石油精炼企业,已计划在未来采购周期中暂停俄罗斯原油现货采购,直至政府给出明确指示。
此外,印度媒体分析称,在“美印战略关系趋紧”的背景下,印度已暂停部分对美军购。这一举措可能削弱美日印澳 “四方安全对话(QUAD)”机制的凝聚力。
对于加征关税的深层目的,美国副总统万斯在接受美国全国广播公司(NBC)新闻专访时直言,特朗普政府实施的“强势经济杠杆”——包括对印度的“次级关税制裁”,核心目标是 “削弱俄罗斯从石油经济中获利的能力”,最终迫使俄罗斯同意与乌克兰达成停火协议。
万斯强调,这套“组合拳式”经济制裁的本质,是通过切断俄罗斯“战争机器的资金来源”,达到施压俄方的目的。
值得注意的是,部分美国媒体已指出,美国将关税“武器化”的做法正引发多国担忧。
这种以单边制裁施压他国的行为,不仅可能破坏现有贸易规则,还可能加速全球贸易体系的碎片化——各国为规避风险,或被迫重新构建区域贸易网络,导致全球产业链、供应链进一步分化。
二季度美国经济大概率可避免出现衰退,但减速依旧明显。在技术性因素影响过后,预计二季度美国GDP将恢复环比增长,从而避免技术性衰退。参考7月9日亚特兰大联储发布的GDPNow预测,预计二季度美国GDP将环比折年增长2.6%,合计上半年年化增长1.1%。其中个人消费贡献0.7pp(去年全年2.1pp),投资贡献0.6pp(去年全年0.4pp),净出口贡献-0.6pp(去年全年-0.4pp),政府支出贡献0.2pp(去年全年0.6pp),库存贡献0.2pp(去年全年-0.3pp)。可以看出,消费与政府支出下降是经济减速的前两大动力,一季度受影响最大的净出口因素在二季度修复后实际拖累并不大。从作证指标看,纽约联储发布的美国周度经济指数也趋势性下滑,13周移动平均预计二季度GDP同比将减速至2.2%附近。
更广泛的个人消费支出(PCE)亦出现减速。美国5月PCE名义支出和实际支出分别环比下降0.1%和0.3%,同比分别减速至4.5%和2.2%,由于PCE包含六成以上服务消费支出,表明美国消费放缓并非仅因关税抢购带来的扰动。从PCE结构看,耐用品、非耐用品和服务均全面下降。5月PCE耐用品实际同比增长3.8%,较前月大幅回落,非耐用品同比下降2.5%,服务同比下降1.8%。
消费者信心、个人可支配收入和消费者信贷下行。4、5两月密歇根大学消费者信心下行,特别是预期指数下滑明显,6月出现缓和但仍偏低。此外,美国居民可支配收入则出现缓慢下行,5月名义和实际可支配收入分别同比增长4.1%和1.7%,分别低于名义和实际消费增速,对消费形成拖累作用。5月美国消费信贷同比增长0.4%,环比折年增长1.2%,也呈现缓慢下行趋势。
2、持续高利率下美国住房市场二次降温
房地产新屋开工和营建许可均回落。5月美国私人住宅新屋开工数量季调折年后为125.6万套,季调环比大降9.8%,1-5月累计同比下降1.4%。营建许可年化总数139.4万套,为2020年以来首次跌破140万套,季调环比下降2.0%,连续两个月下降,1-5月累计同比下降3.4%。预计GDP中的住宅投资拖累将进一步扩大。
成屋与新屋销售遇冷。5月美国成屋销售季调折年403万套,同比下降0.8%,1-5月累计同比下降0.8%;成屋售价中位数同比上涨1.3%,为2023年7月以来最低涨幅。新屋销售季调折年62.3万套,同比下降6.3%,1-5月累计同比下降3.1%;新屋售价中位数同比上涨3.0%,较前期有所回暖。
失业率意外下行,但源于劳动力供给下降。6月美国季调后U3失业率4.1%,4个月来首次下行;U2失业率也下行至1.9%,永久性失业和暂时性失业贡献均降低;U4失业率维持在4.5%,“气馁工人”小幅增加;U6失业率下行0.1个百分点至7.7%。失业人口尽管下降,但主要源于劳动力人口下降(5、6两月已累计减少75.5万人),而并非就业人数上升。对应劳动参与率下滑至62.3%,为2023年1月以来最低,而就业率维持59.7%,依旧处在2022年2月以来的最低水平。
5月职位空缺率与劳动力缺口均上升,驱逐移民影响劳动力供给。5月季调后非农职位空缺数为776.9万人,较4月739.5万人继续上升,且为连续2个月回升;职位空缺率为4.6%,也是连续两个月上升。经测算,5月美国劳动力市场缺口为53.2万人,自3月11.7万人的低点连续两个月反弹,劳动力市场有重新向紧张方向移动的趋势。6月以来特朗普实施大规模驱逐移民行动,从一开始的驱逐有犯罪记录的非法移民,转变为对部分工作场所如农业、酒店和餐馆行业的搜查和逮捕行动,一度引发加州大规模骚乱。由于美国很多行业依赖移民就业,驱逐移民对劳动力供给产生影响,由此导致岗位空缺增加的同时,就业数量并未增多。
薪资增速进一步放缓。6月美国私人非农企业季调后平均时薪同比增长3.7%,较5月放缓0.1个百分点,同时继续远离4%关键点位;平均周薪季调同比增长3.4%,增幅低于时薪,主要源于周工作小时数从34.3回落至34.2小时。周薪放缓更能反映劳动者实际收入变化,由此减轻工资—通胀螺旋,但对消费构成压力。
能源与食品均环比上涨。能源价格季调环比大幅上涨0.9%,受伊以冲突和美国介入空袭伊朗核设施影响,6月国际油价一度接近80美元,推动汽车燃料环比上涨1.3%,能源服务也跟随环比上涨0.9%。食品环比上涨0.3%,同比升至3.0%,鸡蛋价格环比回落7.4%,“蛋荒”逐步缓解。
政府改革对美国经济的影响主要体现在三个方面。一是政府裁员增加影响就业,但目前看其效果较为有限。原因在于大部分参与“买断”的雇员仍处在8个月的过渡期;即便期限过后,若按照240万联邦公务员10%的裁员比例计算,24万人约仅影响美国失业率0.14个百分点;若按更大口径(政府聘用创造社会聘用1:3比例)推算,对全社会的失业率影响可达0.5个百分点。二是降低政府支出。若按照DOGE发布的数据计算,其节省开支规模为1750亿元,约占美国GDP的0.6%,若剔除含有水分的数据可能更低。不过从上半年美国支出法GDP的估算来看,政府支出对GDP年化增速的影响确实降低了约0.4个百分点。三是促进财政平衡,若同时考虑1750亿美元的财政开支,以及24万政府雇员裁员节省的人力成本,对美国财政的改善在2000亿美元左右,约占美国财政赤字的10%,看考虑数据水分或难以达到。
新一轮关税威胁开启,最后期限在延后,各国仍在博弈之中。7月7-12日特朗普宣布新一轮关税,并将谈判最后期限延后至8月1日。本轮关税威胁并未引发市场恐慌,原因在于:一是4月以来的3个月内,各国与美国的贸易谈判进展不顺已是公开信息,市场对于最后期限结果的判断不外乎延期和落地两个选项,最终延期的结果属于相对利好。二是新一轮关税威胁相对于4月2日的版本有高有低,整体并不太“出格”。关税升高的国家包括巴西(10%升至50%)、加拿大(25%升至35%)、墨西哥(25%升至30%)等,其余一些国家包括日本的升幅很小;关税下降的国家更多,包括欧盟(39%降至30%)、柬埔寨(49%降至36%)、老挝(48%降至40%)、缅甸(44%降至40%)等13个国家。三是各国反应相对温和,多数表示将继续保持谈判,且并未立刻推出反制措施。预计8月1日之前各国与美国的贸易谈判将继续推进,包括欧盟、日本、韩国、印度等都发布阶段性进展消息的可能(但最终版本仍将有较长期谈判过程)。同时,由于涉及国家过多,关税最终期限有再次推后的可能。
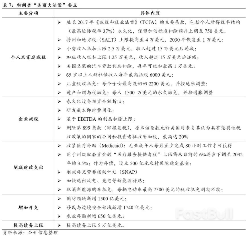
3、减税政策:“美丽大法案”通过,成为下半年的重点
未来财政压力或小于预期。根据CBO和CRFB的预计,“美丽大法案”在未来十年将减税达4.5万亿美元,计入削减支出的1.1万亿美元后,将导致非利息赤字净增3.4万亿美元,考虑到未来十年新增利息支出约在0.7万亿美元,总赤字增加达到4.1万亿美元。同时,我们测算美国未来每年将增加关税收入3000-3500亿美元(高于CBO和CRFB预估),扣除后新增赤字额将下降至1.1-0.6万亿,整体影响相对温和。
5月中旬以来随着中美关系缓和风险逐步收敛。5月12日中美双方发布《中美日内瓦经贸会谈联合声明》,双方均取消91%的关税至34%,并对其中24%的部分暂停90天征收,仅保留剩余10%的关税。双方表示将建立机制,继续就经贸关系进行协商。6月,中美双方又在伦敦举行磋商机制第一次会议,进行了深入坦诚对话。同时,美国也在与多国进行贸易谈判,目前英国、越南、印尼等国的谈判已达成初步结果(部分成果仍需确认)。市场整体走向缓和,对关税冲击反应钝化,风险趋向于收敛。
交易股票、货币、商品、期货、债券、基金等金融工具或加密货币属高风险行为,这些风险包括损失您的部分或全部投资金额,所以交易并非适合所有投资者。
做出任何财务决定时,应该进行自己的尽职调查,运用自己的判断力,并咨询合格的顾问。本网站的内容并非直接针对您,我们也未考虑您的财务状况或需求。本网站所含信息不一定是实时提供的,也不一定是准确的。本站提供的价格可能由做市商而非交易所提供。您做出的任何交易或其他财务决定均应完全由您负责,并且您不得依赖通过网站提供的任何信息。我们不对网站中的任何信息提供任何保证,并且对因使用网站中的任何信息而可能造成的任何交易损失不承担任何责任。
未经本站书面许可,禁止使用、存储、复制、展现、修改、传播或分发本网站所含数据。提供本网站所含数据的供应商及交易所保留其所有知识产权。