
2024年3月27日,外汇交易商EC Markets在黄金品种报价方面出现了罕见的错误,直接导致部分EC Markets用户订单异常惨遭损失,受影响的用户均为中国区Live—03服务器的交易账户。
3月27日,因为EC Markets的报价错误,黄金、白银、原油价格都呈现了不同寻常的波动:
EC 2024.3.27自定义白银报价高达30.452美元/盎司,创下白银近十年新高;
EC 2024.3.27自定义黄金报价高达2714.15美元/盎司,自创国际金价最高价;
EC 2024.3.27自定义美原油报价高达101.629美元/桶。
针对此事件,外汇交易商EC Markets目前已作出回应,并采取措施将对订单异常蒙受损失的用户进行补偿,如果您是EC Markets平台的用户且因“3.27”报价问题遭受损失,建议尽快通过以下方式联系平台客服,申请相应的补偿金。
1、发送邮件至support@ecmarkets.com
2、点击EC Markets平台官网右下角在线客服按钮
3、与您的EC Markets平台客户经理直接联系
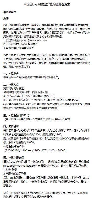
具体赔偿方案如下:
