FastBull BrokersView

เข้าสู่ระบบ
Axi Trading資金回収の相談
ดูคำแปล
bktelpacrim
ญี่ปุ่น 2025-10-25
โบรกเกอร์ที่เกี่ยวข้อง:
Axi Trading
หน่วยงานกำกับดูแล:
การเรียกร้อง: การกู้คืนกองทุน
จำนวน: --
ความคืบหน้า: กำลังประมวลผล
bktelpacrim เติมเต็มการร้องเรียน
2025-10-25

bktelpacrim เติมเต็มการร้องเรียน
2025-10-25

bktelpacrim เติมเต็มการร้องเรียน
2025-10-25

bktelpacrim เติมเต็มการร้องเรียน
2025-10-25

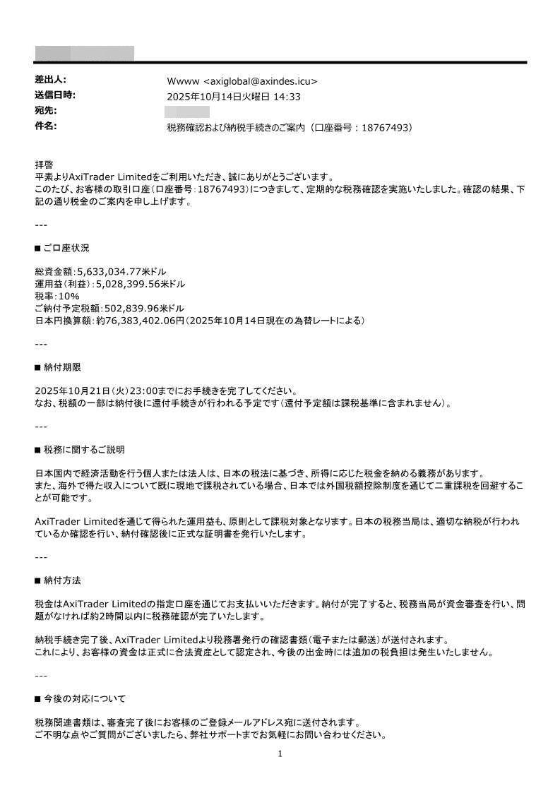
繰り返し手数料を要求してきた内容です

ดูคำแปล
bktelpacrim ยื่นเรื่องร้องเรียน
2025-10-25

投資で得た利益の送金を依頼したが、繰り返し、手数料の要求があり、更には、税金を払ったのだが、その後に、送金保険代金を請求して、一向に送金に至らない。支払った手数料、税金の返還、あるいは、保険なしで送金を実施させたい。

 

海外FX 業者 - CFD&外国為替ブローカー / Axi

ดูคำแปล

ความคิดเห็น