Dear user,
We have received your complaint and have conveyed to XM. If any response, we will immediately inform you.
Best regards
BrokersView Team
service@brokersview.com
Dear brokersview Team,
I am filing a complaint against XM (XMGlobal), which I believe deliberately blocked my deposit to trigger forced liquidation.
On April 22, 2025, I attempted to deposit funds with my valid bank card ending in 3926 to avoid margin call. XM’s platform rejected it multiple times. My bank confirmed it was not their issue, and I successfully used the same card to deposit into other brokers the same day.
Due to XM’s blockage, my positions were liquidated, resulting in a $40,000 loss. I suspect XM operates as a dealing desk, profiting from client losses rather than providing third-party liquidity.
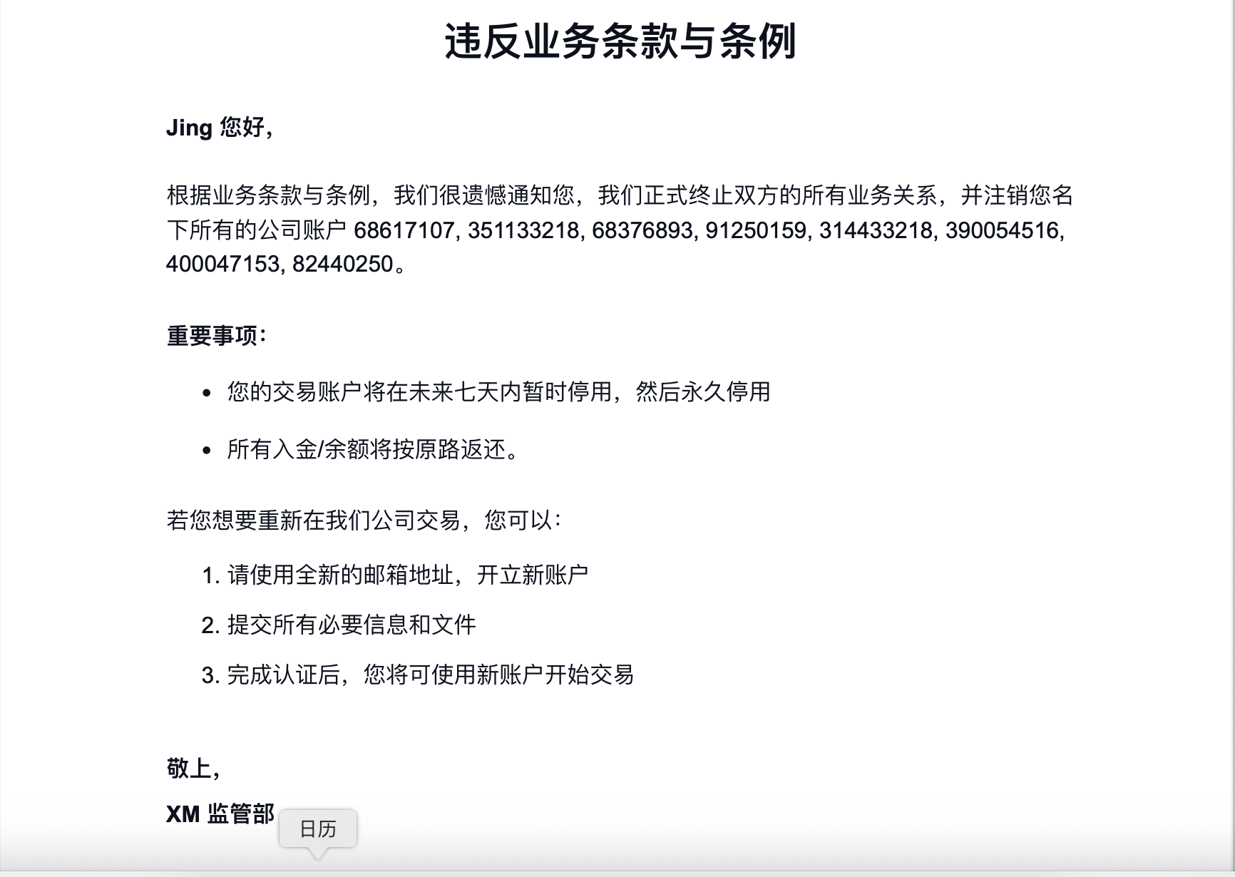
After I submitted a complaint, XM sent a notice to close all my accounts without clear reason, likely to destroy evidence and avoid accountability.
I request brokersview to intervene and help recover my $40,000. I can provide all supporting documents upon request.
Attachment
1, XM limit deposit
2, burst orders screenshot
3, bank certificate (proof of deposit failure is not a bank problem)
4, screenshots of other platforms successfully deposited (the same card)
5,Correspondence with XM (including account closure notifications)
6,My previously sent letter requesting compensation PDF
Sincerely,
02 June 2025






1 comment